- Conduction system pacing (CSP) has emerged as a more physiological alternative to right ventricular pacing and is also being used in selected cases for cardiac resynchronization therapy. 1
Figure source: 1
- Conduction system pacing includes:
- His Bundle pacing (proximal, distal)
- LBBP
- 📝 RBBP is uncommon

- “CSP involves recruitment of the intrinsic conduction system by either HBP or LBBAP.”
- CRT aims to restore or preserve ventricular synchrony using left ventricular (LV) stimulation at appropriately timed right ventricular (RV) sensing or stimulation. CRT most commonly refers to BiV pacing, in which a pacing lead is implanted in the RV and another on the epicardial surface of the LV via an epicardial vein. Alternatively, the LV lead may be implanted endocardially or surgically on the epicardium. LV pacing alone in some situations may also deliver CRT. CSP for patients with dyssynchrony may also be considered a form of CRT, but for the purposes of this guideline, CRT refers to use of BiV or LV pacing. These pacing locations refer to standard anatomy but may differ in certain forms of congenital heart disease.
- BiV pacing is the most common method used to achieve CRT. It most commonly involves the use of 2 ventricular leads, 1 in the RV (apex or septum) and 1 to pace the LV via the coronary sinus or sometimes via direct placement on the epicardium or endocardium. The LV lead is usually implanted epicardially in the coronary veins, ideally targeting an area of latest activation, which is most often the lateral or posterolateral wall. Alternatively, the LV lead may be implanted endocardially or surgically on the LV epicardium.
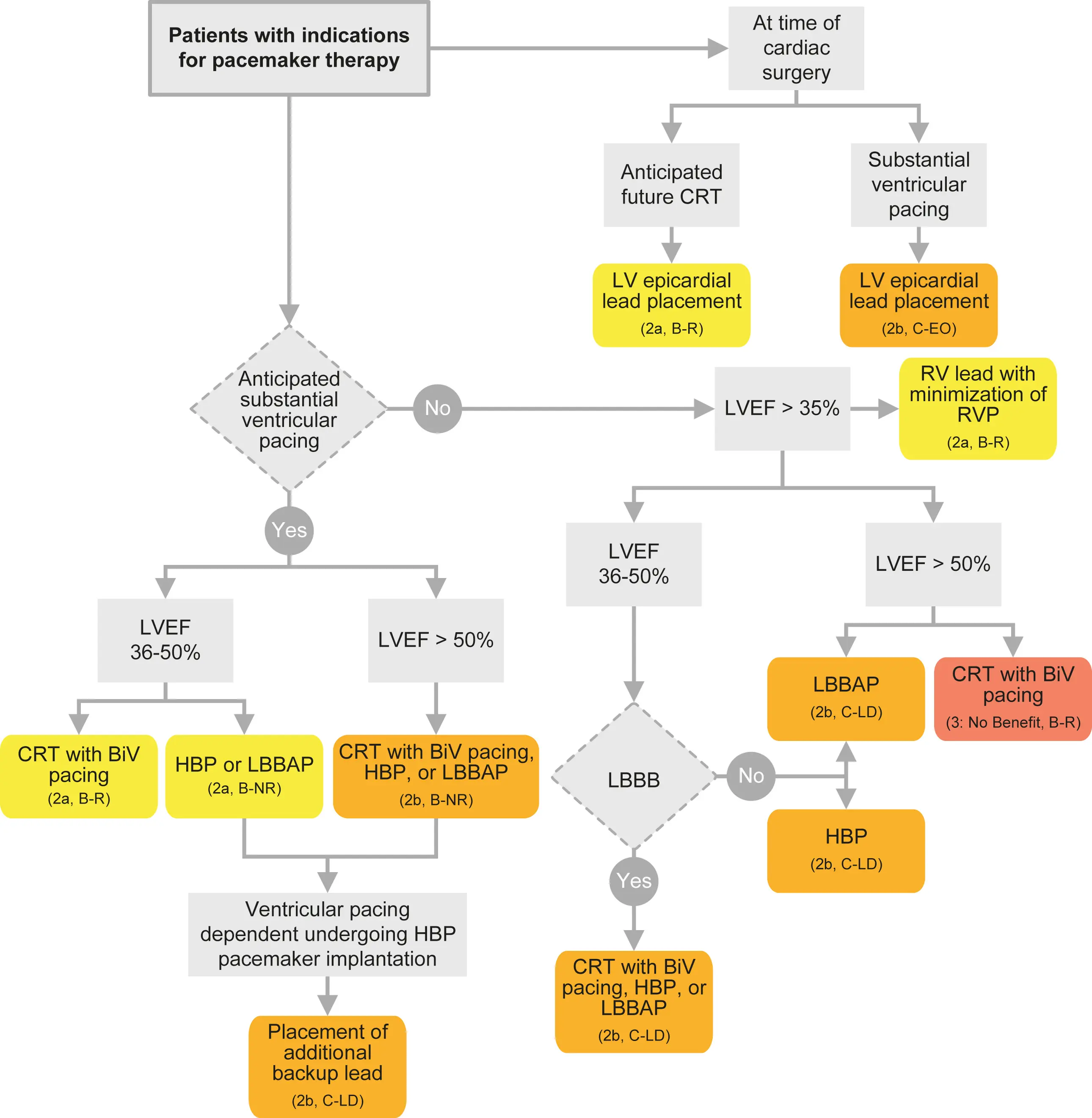
Pacing Selection
Algorithm source: 2



His Bundle Pacing (HBP)
- Recent evidence appears to support improved outcomes (including mortality) with HBP relative to RVP. 3
- Challenges include:
- higher pacing threshold (10-20%) to correct LBBB (drains battery 🪫)
- ↑ lead revisions
- premature generator change
- concerns for long-term lead stability
LBB Area Pacing (LBBAP)

- Advantages 1
- wider target area
- excellent electrical parameters
- Geisinger-Rush registry appears to show improved outcomes with LBBAP relative to RVP 4
Footnotes
-
Burri H, Jastrzebski M, Cano Ó, Čurila K, de Pooter J, Huang W, Israel C, Joza J, Romero J, Vernooy K, Vijayaraman P, Whinnett Z, Zanon F. EHRA clinical consensus statement on conduction system pacing implantation: endorsed by the Asia Pacific Heart Rhythm Society (APHRS), Canadian Heart Rhythm Society (CHRS), and Latin American Heart Rhythm Society (LAHRS). Europace. 2023 Apr 15;25(4):1208-1236. doi: 10.1093/europace/euad043. PMID: 37061848; PMCID: PMC10105878. ↩ ↩2 ↩3
-
Chung MK, Patton KK, Lau CP, Dal Forno ARJ, Al-Khatib SM, Arora V, Birgersdotter-Green UM, Cha YM, Chung EH, Cronin EM, Curtis AB, Cygankiewicz I, Dandamudi G, Dubin AM, Ensch DP, Glotzer TV, Gold MR, Goldberger ZD, Gopinathannair R, Gorodeski EZ, Gutierrez A, Guzman JC, Huang W, Imrey PB, Indik JH, Karim S, Karpawich PP, Khaykin Y, Kiehl EL, Kron J, Kutyifa V, Link MS, Marine JE, Mullens W, Park SJ, Parkash R, Patete MF, Pathak RK, Perona CA, Rickard J, Schoenfeld MH, Seow SC, Shen WK, Shoda M, Singh JP, Slotwiner DJ, Sridhar ARM, Srivatsa UN, Stecker EC, Tanawuttiwat T, Tang WHW, Tapias CA, Tracy CM, Upadhyay GA, Varma N, Vernooy K, Vijayaraman P, Worsnick SA, Zareba W, Zeitler EP. 2023 HRS/APHRS/LAHRS guideline on cardiac physiologic pacing for the avoidance and mitigation of heart failure. Heart Rhythm. 2023 Sep;20(9):e17-e91. doi: 10.1016/j.hrthm.2023.03.1538. Epub 2023 May 20. PMID: 37283271; PMCID: PMC11062890. ↩
-
Abdelrahman M, Subzposh FA, Beer D, Durr B, Naperkowski A, Sun H, Oren JW, Dandamudi G, Vijayaraman P. Clinical Outcomes of His Bundle Pacing Compared to Right Ventricular Pacing. J Am Coll Cardiol. 2018 May 22;71(20):2319-2330. doi: 10.1016/j.jacc.2018.02.048. Epub 2018 Mar 10. PMID: 29535066. ↩
-
Sharma PS, Patel NR, Ravi V, Zalavadia DV, Dommaraju S, Garg V, Larsen TR, Naperkowski AM, Wasserlauf J, Krishnan K, Young W, Pokharel P, Oren JW, Storm RH, Trohman RG, Huang HD, Subzposh FA, Vijayaraman P. Clinical outcomes of left bundle branch area pacing compared to right ventricular pacing: Results from the Geisinger-Rush Conduction System Pacing Registry. Heart Rhythm. 2022 Jan;19(1):3-11. doi: 10.1016/j.hrthm.2021.08.033. Epub 2021 Sep 3. Erratum in: Heart Rhythm. 2023 Jul;20(7):1100. doi: 10.1016/j.hrthm.2023.05.001. PMID: 34481985. ↩

