-
SND includes all of the following with heart rates <50 bpm while awake
- Sinus pauses
- Sinus bradycardia
- defined as sinus rhythm <50 bpm
- Junctional rhythm
- Ectopic atrial rhythm
-
Conditions that fall under the umbrella ☂️ of Sinus Node Dysfunction
- Sinus bradycardia: Sinus rate <50 bpm
- Ectopic atrial bradycardia: Atrial depolarization attributable to an atrial pacemaker other than the sinus node with a rate <50 bpm
- Sinoatrial exit block: Evidence that blocked conduction between the sinus node and adjacent atrial tissue is present. Multiple electrocardiographic manifestations including “group beating” of atrial depolarization and sinus pauses.
- Sinus pause: Sinus node depolarizes >3 s after the last atrial depolarization
- Sinus node arrest: No evidence of sinus node depolarization
- Tachycardia-bradycardia (“tachy-brady”) syndrome: Sinus bradycardia, ectopic atrial bradycardia, or sinus pause alternating with periods of abnormal atrial tachycardia, atrial flutter, or AFib. The tachycardia may be associated with suppression of sinus node automaticity and a sinus pause of variable duration when the tachycardia terminates.
- aka Sick Sinus Syndrome
- Chronotropic incompetence: Broadly defined as the inability of the heart to increase its rate commensurate with increased activity or demand, in many studies translates to failure to attain 80% of expected heart rate reserve during exercise.
- Isorhythmic atrioventricular (AV) dissociation: Atrial depolarization (from either the sinus node or ectopic atrial site) is slower than ventricular depolarization (from an atrioventricular nodal, His bundle, or ventricular site).
- occurs when the atria and ventricles beat independently but at approximately the same rate, creating a seemingly synchronized rhythm despite the absence of normal AV conduction
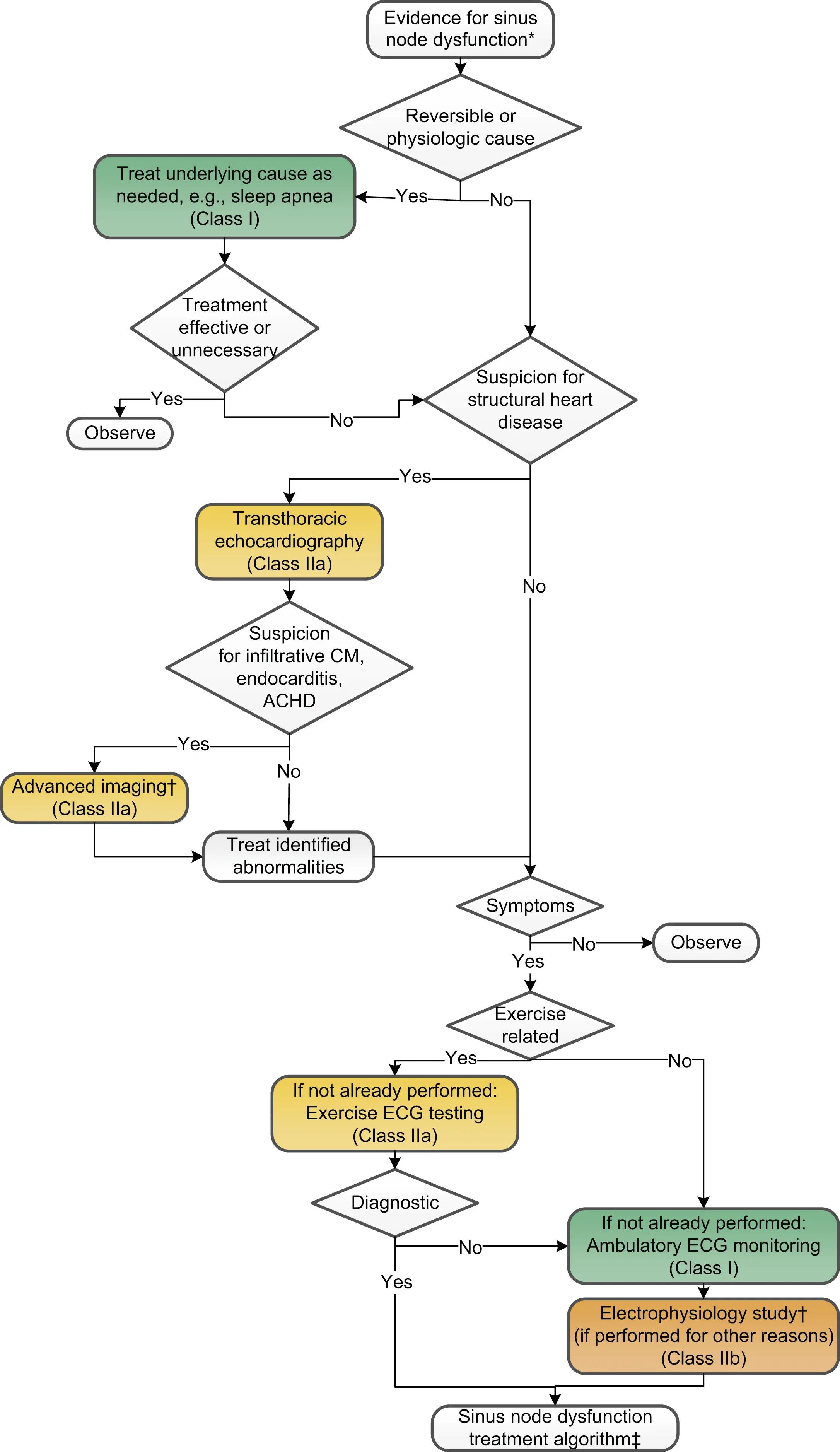
Evaluation

Causes
Reversible or Treatable Causes of SND

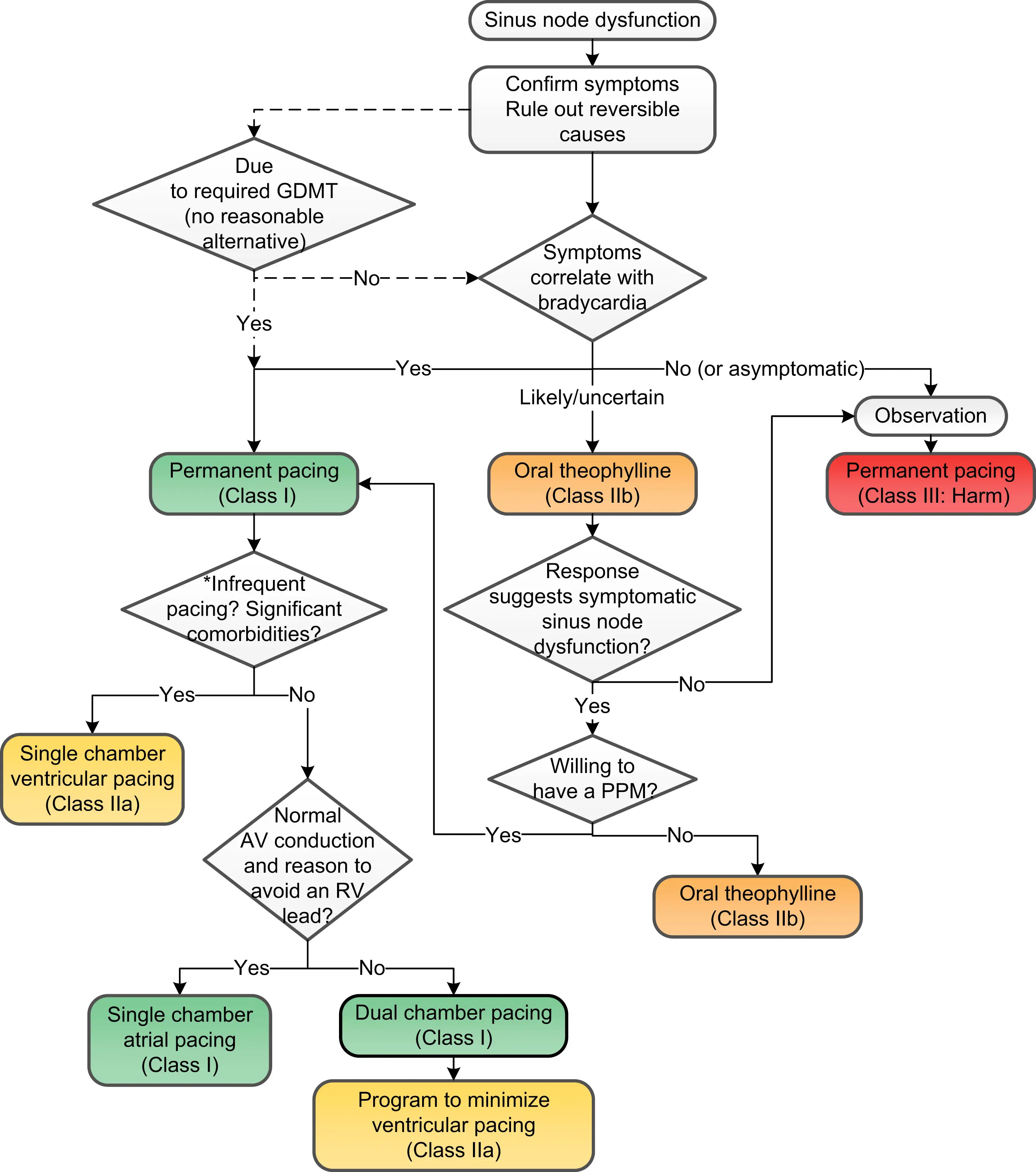
Management

Pacing strategies
📝 The problem with SND is you have a sick sinus node, so the role of the pacemaker is to fill in and replace the job of the failing sinus node.
- Atrial pacing is recommended over single chamber ventricular pacing (Class 1)
- Atrial pacing mimics the natural electrical activity of the heart’s atria, which is more physiologic than ventricular pacing
- Atrial pacing helps maintain proper AV synchrony
- “In symptomatic patients with SND and intact atrioventricular conduction without evidence of conduction abnormalities, dual chamber or single chamber atrial pacing is recommended.” (Class 1)
- If you go with a dual chamber device in a patient with intact AV conduction, “it is reasonable to program the dual chamber pacemaker to minimize ventricular pacing” (Class 2a)